培训项目介绍

您当前位置: 首页 > 泰达概况 > 培训项目介绍

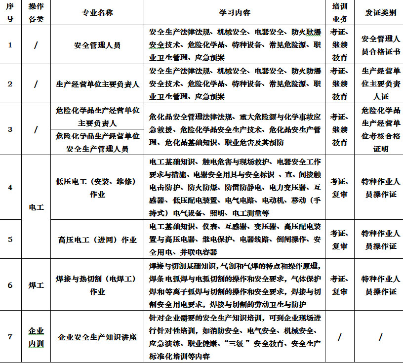
培训项目介绍.jpg

l  根据国家及省市应急部门文件,要求企业法人代表、总经理或主要控制人持主要负责人证书,同时必须按比例配备安全管理人员;考核合格后颁发应急部门统一的证书;在证书到期后,可组织复审学习,更换新证;

 

l   电工、焊工、高处作业 考试合格后颁发应急管理部的特种作业操作证;在有效期到期后,我公司可提供复审、换证等服务。